The Examples Site Database

Before learning about the Code Generator, it might be good to first get acquainted with the data model which the Code Generator will be generating from.

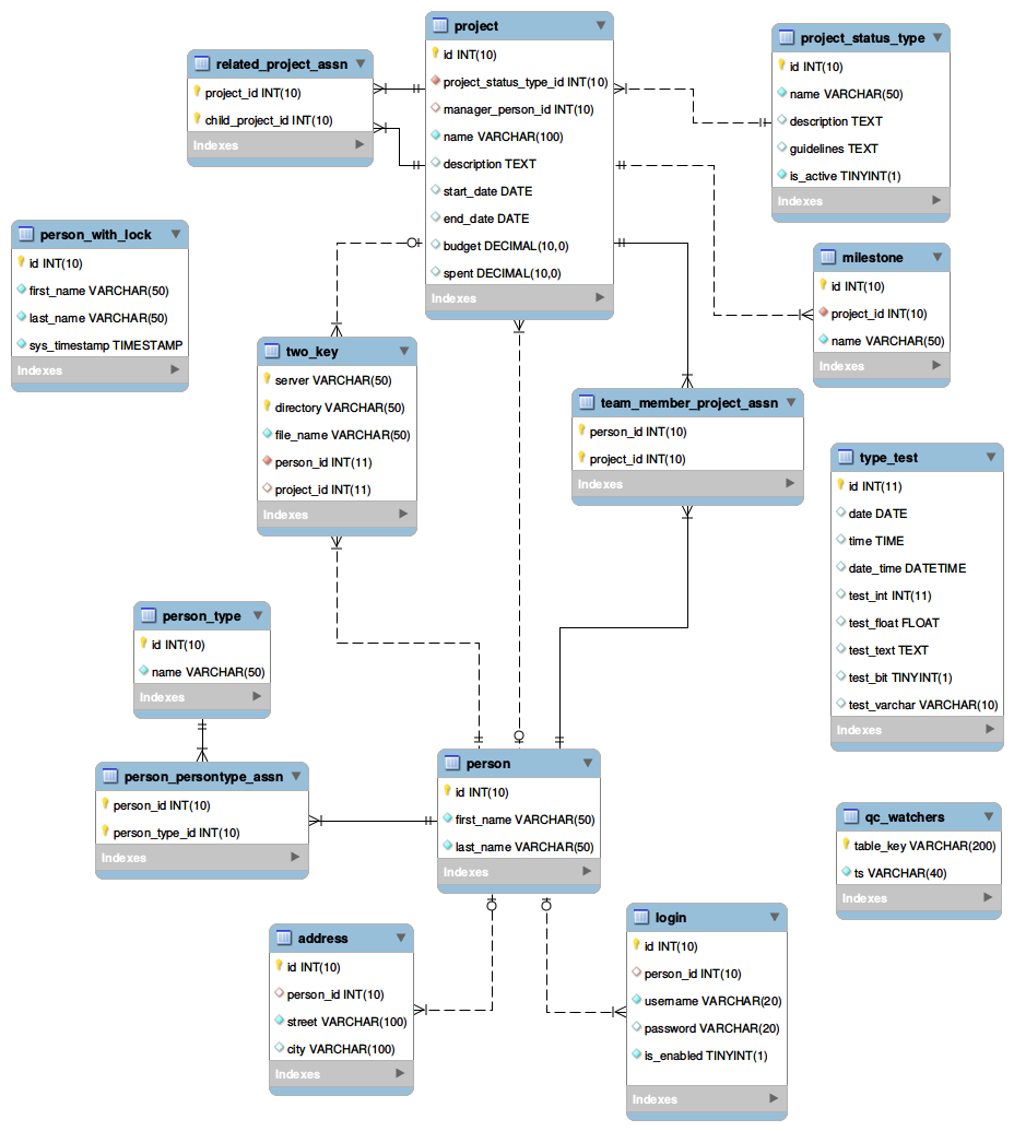
Click on the "View Source" link in the upper righthand corner to view the mysql_innodb.sql to examine the data model in script form, or you can view an ER diagram of the data model below.

If you have not installed this Examples Site Database on your MySQL server, you might want to do that now. After installing the database, you must also remember to code generate the corresponding objects before trying to any of the further code generation examples.

Note that there is also a SQL Server version of this database script called sql_server.sql. And PostgreSql version called pgsql.sql.

In the script, we have some tables defined. The bulk of our examples will focus on the main three tables of the database:

The team_member_project_assn table handles the many-to-many relationship between person and project. The project_status_type table is a Type Table which will be discussed in the example for Type Tables. The qc_watchers table is a special system table which will be discussed in the example for Automatic Refreshing of Controls. Finally the person_with_lock table is specifically used by the example for Optimistic Locking.

"Examples Site Database" data model